🔥本站特色板块 「海角社區」 推荐体验! 本站內容由用戶投稿提供,如有不適或權益問題,請聯絡:[email protected]
All content is user-submitted. If you find anything inappropriate or infringing, please contact: [email protected]
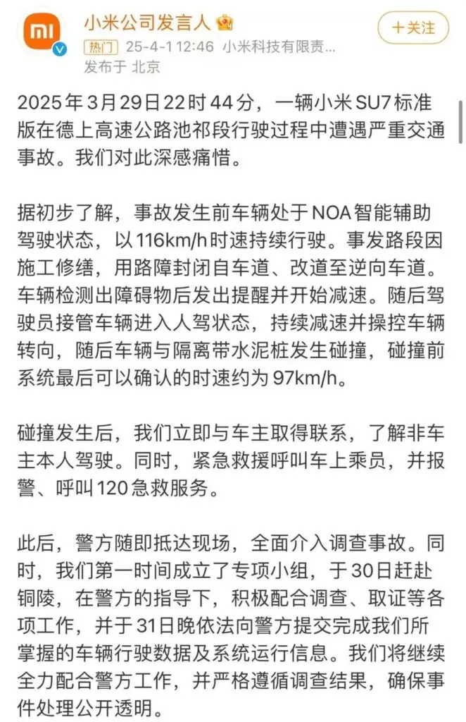
小米旗下新能源汽车自上市以来一直备受各方面关注,话题热度至今热度不减。一辆在安徽铜陵高速行驶的小米su7遭遇智驾失控事件,导致车辆装上防护栏,瞬间期货爆燃,车上乘客均已遇难。












开通会员可享受VIP极速视频线路体验。👉 点击开通

开通会员可享受VIP极速视频线路体验。👉 点击开通
